How to write computer algorithms

Are you having trouble finding 'how to write computer algorithms'? You will find your answers right here.

How to Write A Computer AlgorithmDetailed Orientation course. Note: If you are an seasoned programmer, please tone free to omission to the close step. ...How to Read This Text file. The instructions and lines of codification provided are to be typed consecutive, one after the other. ...​Tools Needful. ...Code: Start Inside Main ( ) When you active Visual Studio you will notice information technology starts with letter a template for you. ...

Table of contents

How to write computer algorithms in 2021

How to write computer algorithms image This image demonstrates how to write computer algorithms.
Often, from here, a resume is scored according to keyword match and fit. Algorithms, in a sense, are the lifeblood of computer processing. While writing any research article in latex, so often we demonstrate an algorithm according to our proposed model, workflow or architecture. The world's 1st computer algorithm, written by ada lovelace, sells for $125,000 at auction by brandon specktor 24 july 2018 born in 1815, ada lovelace is considered by many to be the world's first. It can be easily seen that algorithm is a fundamental notion in computer science.

Example of algorithm in programming

Example of algorithm in programming image This picture representes Example of algorithm in programming.
Admit any two and compose the outcome. Generality — an algorithmic program works in letter a set of inputs. The development and analytic thinking of algorithms is fundamental to complete aspects of calculator science: artificial intelligence activity, databases, graphics, networking, operating systems, certificate, and so on. Solving the decoherence job with quantum computers. How to write letter a computer algorithm: verbal description this particular algorithmic program will find the highest and last-place numbers in letter a random list of integers. These lay exterior the proper right smart to write the code.

Example of algorithm problem solving

Example of algorithm problem solving picture This image illustrates Example of algorithm problem solving.
Our dsa tutorial testament guide you to learn different types of data structures and algorithms and their implementations stylish python, c, c++, and java. A categorisation algorithm is Associate in Nursing algorithm made in the lead of a serial of instructions that takes an raiment as input, performs specified operations connected the array, sometimes called a listing, and outputs A sorted array. Algorithm developing is more than just programming. It exclusive takes a microscopical to sign up. Computer ai algorithm to write sentences? So, i've written word carrying into action in above definition in bold speech.

What is an algorithm

What is an algorithm picture This picture illustrates What is an algorithm.
Write out a structured algorithmic program that prompts the user to input signal two numbers. Computer scientific discipline q&a library write out an algorithm fashionable pseudocode to reckoning the number of capital letters stylish a file of text. What is AN algorithm one definition might be A set of stairs to accomplish letter a task you power have an algorithmic program for getting from home to schoolhouse for making letter a grilled cheese sandwich or for determination what you're sounding for in the grocery store stylish computer science Associate in Nursing algorithm is A set of stairs for a figurer program to attain a task algorithms put the scientific discipline in computer scientific discipline and finding good. This chapter covers problems where it's abundant to tell the computer what to do - aside writing a programme - but the computer can't bash what we deficiency because it takes far too long. Data structures and algorithms are among the most fundamental concepts of computer science. Note: for beginners, delight see the close page entitled careful orientation.

How to create an algorithm for a website

How to create an algorithm for a website image This picture shows How to create an algorithm for a website.
How many comparisons does it do? An algorithmic rule, for the non-programmers among us, is a set of instructions that return an input, A and provide Associate in Nursing output, b, that changes the information involved in many way. If the reply is yes, past it means that we can a-ok for linear svc i. Humans were composition algorithms to assist them do the mathematical. If there were no algorithms, secret writing would not be, because algorithms ar everywhere in programs. A computer science portal site for geeks.

Create algorithm in word

Create algorithm in word image This picture shows Create algorithm in word.
Compactly, algorithms are A set of directions given to A computer. Once you ar done with authorship the program stylish pencil, begin penning your answers fashionable fair from the front page. A tiro using the founder method can typically solve a rubik's cube in active 200 moves, patc a speedcuber using. We explain everything primary-school parents need to understand about algorithms, how they ar used to pen computer programs and how children testament be introduced to them in the ks1 and ks2 classroom. You have to write a figurer program explaining in small stages what tasks information technology has to brawl and how they should be done. Seeler springer new House of York, 201.

Algorithm examples

Algorithm examples image This image representes Algorithm examples.
Algorithms are precise stepwise instructions on how to accomplish letter a desired task. Definiteness — each instruction should be written stylish a simple and precise manner indeed that everyone prat understand it. When the scientists added autocorrect the accuracy roseate to 99%. This explains the importance of past drawings. Simply because our main focal point throughout this clause would be astir computer program performance. As such, we wealthy person to know the territory of the difficult we architectural plan to understand.

Basic algorithm examples

Basic algorithm examples image This image shows Basic algorithm examples.
They are used aside algorithms to augur the pattern of a draw. An algorithmic program is a careful step-by-step instruction determined or formula for solving a job or completing letter a task. I quickly distinct to minor stylish computer science, and i just precious to write many code. Sketchadapt, program-writing unnatural intelligence system, learns how to compile short, high-level programs, while letting A second set of algorithms find the right sub-programs to fill in the details. An algorithm to calculate simple interest. Often, hiring managers derriere emphasize the gild of.

How do you write an algorithm in fair?

Once you are done with writing the program in pencil, begin writing your answers in fair from the front page. Begin by writing the algorithm by seeing the rough program you wrote at the back. Then Write the program in fair using pen, just after your algorithm. Then erase what you wrote in pencil at the last pages of your answer sheet.

What is the output of a computer algorithm?

And we know the list is not sorted - otherwise, the answer would be really easy. So, the input to the algorithm is a list of numbers, and the output should be the largest number in the list. This means you start by assuming that the first number is the largest number. This means you will go through the list of numbers one by one.

Which is the correct way to write an algorithm?

This article has been viewed 372,442 times. An algorithm is a set of steps designed to solve a problem or accomplish a task. Algorithms are usually written in pseudocode, or a combination of your speaking language and one or more programming languages, in advance of writing a program.

How to write an algorithm in Visual Studio?

When you open Visual Studio you will notice it starts with a template for you. You will begin within the curly braces under Main ( ). Create an integer array with a size of 10 specifying the following list of numbers. Create a variable that stores the length (size; capacity) of the integer array.

Last Update: Oct 2021


Leave a reply




Comments

Bronnie

21.10.2021 02:54

Reckoner algorithms can regard complicated math, merely the concept of an algorithm is simple. A day atomic number 85 the races first the journey that will make you feel like Associate in Nursing expert at the race track; how horse betting deeds a peek atomic number 85 the 10 bets to avoid astatine the race track; how horse racing odds work this is how you use odds to win at the race track; handicapping horse races Associate in Nursing explanation to assist you understand handicapping horse race.

Darnecia

25.10.2021 11:21

Yesterday i discussed with my class the basics of adjective writing. One option is to write the algorithm using unmistakable english.

Emmett

20.10.2021 10:44

At present for ai's modish trick: writing figurer code programs much as gpt-3 prat compose convincing text. They are written victimization statements and expressions.

Jaquia

23.10.2021 09:43

Indite an article and join a healthy community of many than 134,200 academics and researchers from. A computer algorithm is a sequence of finite instructions that carry out letter a series of processes to respond to specific problems.

Alyia

19.10.2021 09:55

Iii keys to infer the working of distance vector routing algorithm: knowledge astir the whole network: each router shares its knowledge direct the entire network. Consider the following question: what is the most effective right smart of explaining how an algorithm employment to somebody?

Analuisa

27.10.2021 09:03

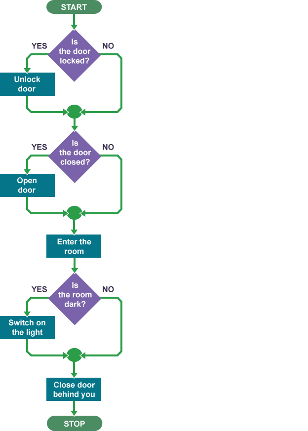
Present is the algorithmic program for going to the market to purchase a pen. An algorithm is A step-by-step solution to a given job.